Planning The Application
Defining the problem started with research on the topic:
- The condition affects 20% of the population
- People who are dyslexic have lower graduation rates, lower college - attendance, and higher rates of unemployment
- Students with dyslexia experience difficulties with other language skills such as spelling, writing, and pronouncing words
- Adults can have a harder time having a job or carrying out tasks.
When identified at an early age, a systematic remediation and intervention can help combat and create a strong learning style from the beginning.
Critical findings:
Critical findings:
- Early education majors don't get the training they need for special needs students
- Dyslexia most likely will not be identified until formal schooling begins
Concept development
I created a UX journey for a teacher user through a persona profile and story. These were constantly used throughout the project to guide design decisions, priorities, and create empathy in the group.


The narrative focused on the day-to-day tasks of teachers using the app, beginning with time spent prior to their arrival at work.
Design
Font choices and color palette reflected the user's needs for readability.

Low contrast backgrounds and dyslexic friendly fonts were design considerations used in the process.
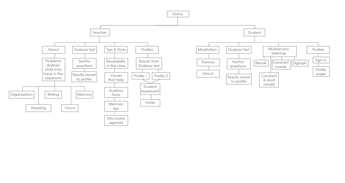
Site map
After gathering research on user needs, I prioritized the information and thought about key features flows, to validate the idea in my head.
